土地所有權和使用權
我國實行土地所有權和土地使用權相分離的制度。
土地所有權是土地所有制在法律上的體現,是土地所有者依法對土地實行占有、使用、收益和依照法律做出處分并排除他人干涉的權利。土地所有權分國有土地所有權和集體土地所有權。
土地使用權是指使用人根據國家法律、文件、合同的規定,在法律允許的范圍內,對國家和集體所有的土地享有占有、使用、收益和部分處分的權利。土地使用權分國有土地使用權和集體土地使用權。
國有土地和農民集體所有的土地,可以依法確定給單位或者個人使用。使用土地的單位和個人,有保護、管理和合理利用土地的義務。
土地的分類?
(一)按土地所有權分為國有土地和集體土地
我國的社會主義公有制決定了土地所有權的主體只有兩個,一個是國家,另一個是農民集體。任何其他個人或法人均不得擁有土地所有權。
在法律上:城市市區的土地屬于國家所有;農村和城市郊區的土地,除由法律規定屬于國家所有的以外,屬于農民集體所有;宅基地和自留地、自留山,屬農民集體所有。
1.國家所有土地
我國《土地管理法實施條例》第二條規定,國家所有的土地主要包括:
(1)城市市區的土地;
(2)農村和城市郊區中依法沒收、征收、征購為國有的土地;
(3)國家依法征用的土地;
(4)依法不屬于集體所有的林地、草地、荒地、灘涂及其他土地;
(5)農村集體經濟組織全部成員轉為城鎮居民的,原屬于其成員集體所有的土地;
(6)因國家組織移民、自然災害等原因,農民成建制地集體遷移后不再使用的原屬于遷移農民集體所有的土地。
2.農民集體所有土地
依據先行法律規定農民集體所有的土地包括:
(1)法律規定屬于國家所有以外的農村和城市郊區土地;
(2)宅基地、自留山、自留地。
宅基地:指農民用于建造住房及其附屬設施的一定范圍內的土地;
自留地:我國農業合作化以后農民集體經濟組織分配給本集體經濟組織成員長期使用的土地;
自留山:指農民集體經濟組織分配給其成員長期使用的少量的柴山和荒坡。
(二)按土地用途分為農用地、建設用地和未利用地
1.農用地:指直接用于農業生產的土地,包括耕地、林地、草地、農田水利用地、養殖水面等。
2.建設用地:指建造建筑物、構筑物的土地,包括城鄉住宅和公共設施用地、工礦用地、交通水利設施用地、旅游用地、軍事設施用地等。
其中,建設用地按用地性質一般分五類:商服用地、綜合用地、住宅用地、工業用地和其他用地。
(1)商服用地。商業用地是指該宗地塊規劃的用地性質是用于建設商業服務業用房屋,出讓后用地的使用年限為40年。可細分為零售用地、住宿餐飲用地、商務金融用地、其他商服用地。
(2)綜合用地。綜合用地是指不同用途的土地構成的土地,即同一宗地包含兩種或兩種以上不同的用途的土地,例如商業、居住綜合用地,科研設計、辦公綜合用地等。
(3)住宅用地。傳統意義上的住宅用地,有兩層含義:
一是住宅建筑基地占地及其四周合理間距內的用地(含宅間綠地和宅間小路等)的總稱。
二是供人們日常生活居住的房基地(有獨立院落的包括院落)。包括:城鎮單一住宅用地,即城鎮居民的普通住宅、公寓、別墅用地;城鎮混合居住用地,即城鎮居民以居住為主的住宅與工業或商業等混合用地;農村宅基地,即農村村民居住的宅基地;空閑宅基地,即村莊內部的空閑舊宅基地及其他空閑土地等。
(4)工業用地。工業用地就是指獨立設置的工廠、車間、手工業作坊、建筑安裝的生產場地、排渣(灰)場地等用地。工業用地進一步細分為一類、二類、三類工業用地。
一類工業用地:對居住和公共設施等環境基本無干擾和污染的工業用地如電子工業、縫紉工業、工藝品制造工業等用地。
二類工業用地:對居住和公共設施等環境有一定干擾和污染的工業用地如食品工業、醫藥制造工業、紡織工業等用地。
三類工業用地:對居住和公共設施等環境有嚴重干擾和污染的工業用地如采掘工業、冶金工業、大中型機械制造工業、化學工業、造紙工業、制革工業、建材工業等用地。
(5)其他用地
其他用地是指規劃范圍內除居住區用地以外的各種用地,包括非直接為本區居民配建的道路用地、其他單位用地、保留的自然村或不可建設用地等。
3.未利用地:指農用地和建設用地以外的土地,如沙漠、冰川等。
土地使用權的獲取?
所謂土地使用權,是指使用土地的單位和個人在法律所允許的范圍內對依法交由其使用的國有土地和農民集體所有土地進行占有、使用、收益以及依法處分的權利。
(一)農民集體所有土地及國家所有依法用于農業的土地
農民集體所有和國家所有依法由農民集體使用的耕地、林地、草地,以及其他依法用于農業的土地,采取農村集體經濟組織內部的家庭承包方式承包,不宜采取家庭承包方式的荒山、荒溝、荒丘、荒灘等,可以采取招標、拍賣、公開協商等方式承包,從事種植業、林業、畜牧業、漁業生產。家庭承包的耕地的承包期為三十年,草地的承包期為三十年至五十年,林地的承包期為三十年至七十年;耕地承包期屆滿后再延長三十年,草地、林地承包期屆滿后依法相應延長。
國家所有依法用于農業的土地可以由單位或者個人承包經營,從事種植業、林業、畜牧業、漁業生產。
(二)國有建設用地
國有建設用地使用權的取得有劃撥和有償使用兩種方式,有償使用方式包括出讓、租賃和作價入股。目前,國有土地的供應方式以有償使用方式為主,有償使用和劃撥方式并存為基本思路。
1. 國有建設用地的劃撥方式:指經縣級以上人民政府依法批準后,在土地使用權者依法繳納了土地補償費、安置補償費及其他費用后,國家將土地交付給土地使用者使用,或國家將土地使用權無償交付給土地使用者使用的行為。
建設單位使用國有土地,應當以出讓等有償使用方式取得;但是,下列建設用地,經縣級以上人民政府依法批準,可以以劃撥方式取得:
(1)國家機關用地和軍事用地;
(2)城市基礎設施用地和公益事業用地;
(3)國家重點扶持的能源、交通、水利等基礎設施用地;
(4)法律、行政法規規定的其他用地。
劃撥土地使用權的特點:
(1)劃撥土地使用權沒有期限的規定
(2)劃撥土地使用權不得轉讓、出租、抵押,即不得流轉。如果需要轉讓、出租、抵押等,應當辦理土地出讓手續或經政府批準。土地使用者不需要使用時,由政府無償收回土地使用權。
(3)對劃撥土地使用權用途不得改變。要改變用途要經批準,并重新簽訂合同。不屬于劃撥范圍的,要實行有償使用。
(4)取得劃撥土地使用權不需要繳納土地有償使用費。只需要繳納國家取得土地的成本和國家規定的稅費。
2. 國有土地有償使用方式
(1)國有土地使用權出讓:指國家將一定年限內的土地使用權出讓給土地使用者,由土地使用者一次性向國家支付土地使用權出讓金和其他費用的行為。
目前,國有土地出讓方式一般有招標、拍賣、掛牌和協議出讓四種形式。
a.招標出讓土地使用權:指在規定期限內,由符合規定的單位或個人(受讓方),以書面投標的形式,競投某塊土地的使用權,土地使用權出讓方評標決標、擇優而取。招標的文件包括:招標通知書、投標指引(或招標須知)、投標書、中標證明通知書、土地使用權出讓合同(含土地使用條件)等。
b.拍賣出讓土地使用權:指在指定的時間、地點,利用公開場合由政府的代表者——自然資源主管部門主持拍賣指定地塊的土地使用權(也可委托拍賣行拍賣),由拍賣主持人首先叫出底價,諸多的競買者輪番報價,最后價高者取得土地使用權。
c.掛牌出讓土地使用權:掛牌出讓國有土地使用權,是指市、縣人民政府土地行政主管部門發布掛牌公告,按公告規定的期限將擬出讓宗地的交易條件在指定的土地交易場所掛牌公布,接受競買人的報價申請并更新掛牌價格,根據掛牌期限截止時的出價結果確定土地使用者的行為。
d.協議出讓土地使用權:指出讓方與受讓方(土地使用者)通過協商的方式有償出讓土地使用權。應先用地者向政府提出用地申請,經批準后由出讓方和受讓方協商地價、出讓年限、付款方式、付款期限以及土地使用條件,經雙方協商達成一致后,簽訂土地使用權出讓合同。
國家對出讓的最高年限的規定:
a. 居住用地70年
b. 工業用地50年
c. 教育、科技、文化、衛生、體育用地50年
d. 商業、旅游、娛樂用地40年
e. 綜合或其他用地50年
(2)國有土地使用權租賃:即國家將一定期限內的土地使用權讓與土地使用者使用,而土地使用者按年度向國家繳納租金的行為。目前這種方式正在試點中,彌補了國有土地使用權出讓中一些單位一次支付出讓金有困難,或不需要長時期地使用土地者,滿足了中小投資者地需要。
(3)國有土地使用權作價入股:即將一定時期的國有土地使用權出讓金作價,作為國家的投資計作國家的股份。這種方式在目前的國有企業改制改組中采用較多,既解決了國有土地資產流失問題,又為困難企業的改制改組創造了條件。這主要針對現有國有企業的劃撥土地使用權需要改制時適用。
?哪些土地使用權可以通過劃撥獲得?
對國家重點扶持的能源、交通、水利等基礎設施用地項目,可以以劃撥方式提供土地使用權。對以營利為目的,非國家重點扶持的能源、交通、水利等基礎設施用地項目,應當以有償方式提供土地使用權。
根據中華人民共和國國土資源部令第9號《劃撥用地目錄》,下列土地可以劃撥獲得
(一)黨政機關和人民團體用地
1.辦公用地
2.安全、保密、通訊等特殊專用設施。
(二)軍事用地
(三)城市基礎設施用地
1.供水設施
2.燃氣供應設施
3.供熱設施
4.公共交通設施
5.環境衛生設施???
6.道路廣場
7.綠地
(四)非營利性郵政設施用地
(五)非營利性教育設施用地
(六)公益性科研機構用地
(七)非營利性體育設施用地???
(八)非營利性公共文化設施用地
1.圖書館
2.博物館???
3.文化館
4.青少年宮、青少年科技館、青少年(兒童)活動中心
(九)非營利性醫療衛生設施用地
1.醫院、門診部(所)、急救中心(站)、城鄉衛生院。
2.各級政府所屬的衛生防疫站(疾病控制中心)、健康教育所、專科疾病防治所(站)。
3.各級政府所屬的婦幼保健所(院、站)、母嬰保健機構、兒童保健機構、血站(血液中心、中心血站)。
(十)非營利性社會福利設施用地
1.福利性住宅。
2.綜合性社會福利設施。???
3.老年人社會福利設施。????
4.兒童社會福利設施。?????
5.殘疾人社會福利設施。???
6.收容遣送設施。
7.殯葬設施。
(十一)石油天然氣設施用地
(十二)煤炭設施用地??
(十三)電力設施用地
(十四)水利設施用地
(十五)鐵路交通設施用地
(十六)公路交通設施用地
(十七)水路交通設施用地
(十八)民用機場設施用地
(十九)特殊用地
1.監獄。
2.勞教所。
3.戒毒所、看守所、治安拘留所、收容教育所。
?哪些土地使用權可以通過協議出讓獲得?
根據《中華人民共和國土地管理法》、《中華人民共和國城市房地產管理法》、2003年國土資源部令第21號《協議出讓國有土地使用權規定》等規定,以下土地使用權可通過協議出讓方式獲得:
(一)商業、旅游、娛樂和商品住宅等各類經營性用地和工業用地以外用途的土地,其供地公告公布后同一宗地只有一個意向用地者的;
(二)原劃撥、承租土地使用權人申請辦理協議出讓,經依法批準,可以采取協議方式,但《國有建設用地使用權劃撥決定書》、《國有建設用地使用權租賃合同》、法律、法規、行政規定等明確應當收回土地使用權重新公開出讓的除外;
(三)劃撥土地使用權轉讓申請辦理協議出讓,經依法批準,可以采取協議方式,但《國有建設用地使用權劃撥決定書》、法律、法規、行政規定等明確應當收回土地使用權重新公開出讓的除外;
(四)已出讓、租賃土地申請改變用地規劃條件的,經規劃行政主管部門批準,可以采用協議方式,但《國有土地使用權出讓合同》、《國有土地使用權租賃合同》另有約定的除外;
(五)出讓的國有建設用地使用權人申請續期,可以采用協議方式;
(六)在劃撥供應的建設項目中,需要整體規劃建設的配套項目,建設用地不能分割供應的,可以采用協議方式供應;
(七)對無法單獨確定規劃條件實施供應的城市邊角地、夾心地、插花地等,可以按規劃部門批準的相鄰建設用地規劃條件,協議出讓給該建設項目主體;
(八)利用地鐵站(場)、公共服務設施、交通樞紐等公共空間進行上蓋物業或多功能立體開發利用的,其建設用地使用權以協議方式出讓給已經取得交通建設項目建設用地的使用權人;以協議方式取得的地鐵站(場)、公共服務設施、交通樞紐等配套開發建設用地使用權,以自主開發為主,物業自持;
(九)對營利性養老服務機構利用存量建設用地從事養老設施建設,涉及劃撥建設用地使用權出讓(租賃)或轉讓的,在原土地用途符合規劃的前提下,可不改變土地用途,允許補繳土地出讓金(租金),辦理協議出讓或租賃手續;
(十)經營性文化事業單位轉制為一般競爭性企業的,原生產經營性劃撥用地可采用協議出讓或租賃方式進行土地資產處置;
(十一)由于城市規劃調整、經濟形勢發生變化、企業轉型等原因,土地使用權人已依法取得的國有劃撥工業用地補辦出讓、國有承租工業用地補辦出讓,符合規劃并經依法批準,可以采取協議方式;
(十二)對因搬遷改造被收回原國有土地使用權的企業,經批準可采取協議出讓方式,按土地使用標準為其安排同類用途用地;
(十三)企業改制(破產、兼并、合并等)時,未納入企業改制資產的生產經營性建設用地使用權可以協議方式出讓給改制文件確定的承接主體;
(十四)采礦、采石、采砂、鹽田等地面生產和尾礦堆放用地,鼓勵采取租賃,也可協議方式出讓;
(十五)本實施意見發布前已形成的歷史違法用地,包括集體建設用地上已建成項目的,經行政部門處罰后,需完善國有建設用地供應手續的,可以采取協議方式出讓;
(十六)人民法院生效法律文書和協助執行通知書要求辦理國有建設用地手續,涉及出讓的,可以采取協議方式出讓給協助執行通知書明確的土地使用者;
(十七)法律、法規、行政規定明確可以協議出讓的其他情形
一共分為17類土地,土地使用權轉讓申請辦理協議出讓,必須要經過相關部門的審批或者人民法院的執行通知書才可以進行,必須要符合相關的法律法規的規定。
?哪些土地使用權必須通過招拍掛獲得?
(一)供應商業、旅游、娛樂和商品住宅等各類經營性用地以及有競爭要求的工業用地;
(二)其他土地供地計劃公布后同一宗地有兩個或者兩個以上意向用地者的;
(三)劃撥土地使用權改變用途,《國有土地劃撥決定書》或法律、法規、行政規定等明確應當收回土地使用權,實行招標拍賣掛牌出讓的;
(四)劃撥土地使用權轉讓,《國有土地劃撥決定書》或法律、法規、行政規定等明確應當收回土地使用權,實行招標拍賣掛牌出讓的;
(五)出讓土地使用權改變用途,《國有土地使用權出讓合同》約定或法律、法規、行政規定等明確應當收回土地使用權,實行招標拍賣掛牌出讓的;
(六)法律、法規、行政規定明確應當招標拍賣掛牌出讓的其他情形。
建設用地使用權轉讓有何要求?
《國務院辦公廳關于完善建設用地使用權轉讓、出租、抵押二級市場的指導意見》國辦發〔2019〕34號:
以劃撥方式取得的建設用地使用權轉讓,需經依法批準,土地用途符合《劃撥用地目錄》的,可不補繳土地出讓價款,按轉移登記辦理;不符合《劃撥用地目錄》的,在符合規劃的前提下,由受讓方依法依規補繳土地出讓價款。
以出讓方式取得的建設用地使用權轉讓,在符合法律法規規定和出讓合同約定的前提下,應充分保障交易自由;原出讓合同對轉讓條件另有約定的,從其約定。
以作價出資或入股方式取得的建設用地使用權轉讓,參照以出讓方式取得的建設用地使用權轉讓有關規定,不再報經原批準建設用地使用權作價出資或入股的機關批準;轉讓后,可保留為作價出資或入股方式,或直接變更為出讓方式。
?什么是耕地占補平衡?
國家實行占用耕地補償制度。非農業建設經批準占用耕地的,按照“占多少,墾多少”的原則,由占用耕地的單位負責開墾與所占用耕地的數量和質量相當的耕地;沒有條件開墾或者開墾的耕地不符合要求的,應當按照省、自治區、直轄市的規定繳納耕地開墾費,專款用于開墾新的耕地。
耕地占補平衡是占用耕地單位和個人的法定義務。非農業建設經批準占用基本農田保護區內耕地的,除依照國家有關法律、法規的規定繳納稅費外,應由用地單位或個人負責開墾新的耕地,沒有條件開墾或開墾的耕地不符合要求的,應繳納占用基本農田保護區耕地造地費。
繳納標準為:
占用一級基本農田的,按土地補償費用的2倍繳納;
占用二級基本農田的,按土地補償費的1倍繳納。
占用蔬菜生產基地內的耕地,已按照國家有關規定繳納新菜地開發建設基金的不再繳納占用基本農田保護區耕地造地費。國家或省批準的重點建設項目,免繳占用基本農田保護區耕地造地費辦法,按省人民政府規定執行。
農用地轉成建設用地程序?
(一)預選符合規劃的農用地
農用地轉用必須符合土地利用總體規劃、城市建設總體規劃和土地利用年度計劃中確定的農用地轉用指標。城市和村莊、集鎮建設占用土地,涉及農用地轉用的,還應當符合城市規劃和村莊、集鎮規劃。不符合規定的,不得批準農用地轉為建設用地。
(二)編制建設項目可行性論證
確認該農用地可以用于建設,再根據建設部門的要求,進行和編制建設項目可行性論證,向建設部門提交用地申請,建設部門審查符合的,頒發建設項目的《選址意見書》,用地單位應按規定繳納選址規費。
(三)提出用地預審申請
(四)辦理手續、繳納審批費用
(五)提出項目用地的正式申請
(六)各級政府審批
按照《土地管理法》有關規定,建設占用土地,農用地轉為建設用地的審批權限:省、自治區、直轄市人民政府批準的道路、管線工程和大型基礎設施建設項目,國務院批準的建設項目占用土地,涉及農用地轉為建設用地,由國務院批準。
在土地利用總體規劃確定的城市和村莊、集鎮建設用地規模范圍內,為實施該規劃而將農用地轉為建設用地的,按土地利用年度計劃分批次由原批準土地利用總體規劃的機關批準。
上述以外的建設項目占用土地,涉及農用地轉為建設用地的,由省、自治區、直轄市人民政府批準。
▲征收土地的審批權限:
1.征收永久基本農田、永久基本農田以外的耕地超過三十五公頃的、其他土地超過七十公頃的,由國務院批準。
2.征收前款規定以外的土地的,由省、自治區、直轄市人民政府批準。
3.征收農用地的,應當先行辦理農用地轉用審批。其中,經國務院批準農用地轉用的,同時辦理征地審批手續,不再另行辦理征地審批;經省、自治區、直轄市人民政府在征地批準權限內批準農用地轉用的,同時辦理征地審批手續,不再另行辦理征地審批,超過征地批準權限的,應當依照第一項規定另行辦理征地審批。
(七)辦理征地手續
由國土資源局具體負責對該農用地的所有權人和使用權人進行征用,簽訂補償安置協議,按征地程序辦理征地手續。
(八)領取用地批準文件
國土資源局根據批準的供地方案,在征地的補償、安置補助完成后,向用地單位發出批準用地文件和《建設用地批準書》,被征地單位應在規定的期限內交出土地。
(九)繳納出讓費,獲得土地使用權
土地征用后,該土地即成為國有土地,由國土資源局與土地使用者按照相關規定,簽訂《國有土地有償使用合同》出讓供地。用地單位按約定繳納出讓費用。
土地出讓金?
土地出讓金是指各級政府土地管理部門將土地使用權出讓給土地使用者,按規定向受讓人收取的土地出讓的全部價款(指土地出讓的交易總額),或土地使用期滿,土地使用者需要續期而向土地管理部門繳納的續期土地出讓價款,或原通過行政劃撥獲得土地使用權的土地使用者,將土地使用權有償轉讓、出租、抵押、作價入股和投資,按規定補交的土地出讓價款。
2019年1月23日,財政部數據顯示,2018年全國土地使用權出讓收入達到6.5萬億元,同比增長25%。
計算方法:
1.有實際成交價的,且不低于所在級別基準地價平均標準的按成交價不低于40%的標準計算出讓金,若成交價低于基準地價平均標準的,則依照全部地價40%計算。
2. 發生轉讓的劃撥土地使用權補辦出讓時,按基準地價平均標準的40%計算。
3. 通過以上方式計算的土地出讓金數額,土地使用權受讓人有異議的,由受讓人委托有資質的土地估價機構進行評估,按評估價的40%計算土地出讓金。
4. 劃撥土地使用權成本價格占土地價格的最高比例不得高于60%,在以劃撥土地使用權價格計算出讓金時,必須將成本價格換算成市場土地價格,再按不低于40%的標準計算土地出讓金。
?儲備土地?
(一)土地儲備
土地儲備,是指各級人民政府依照法定程序在批準權限范圍內,對通過收回、收購、征用或其他方式取得土地使用權的土地,進行儲存或前期開發整理,并向社會提供各類建設用地的行為。
(二)土地儲備機構
《土地儲備管理辦法》總體要求的第三條規定:土地儲備機構應為縣級(含)以上人民政府批準成立、具有獨立的法人資格、隸屬于所在行政區劃的國土資源主管部門、承擔本行政轄區內土地儲備工作的事業單位。國土資源主管部門對土地儲備機構實施名錄制管理。
土地增減掛鉤?
《城鄉建設用地增減掛鉤節余指標跨省域調劑管理辦法》:
城鄉建設用地增減掛鉤節余指標跨省域調劑,是指“三區三州”及其他深度貧困縣城鄉建設用地增減掛鉤節余指標(以下簡稱節余指標)由國家統籌跨省域調劑使用。其中“三區三州”(即西藏、四省藏區、南疆四地州和四川涼山州、云南怒江州、甘肅臨夏州)。
“土地增減掛鉤”,增是指城鎮建設用地指標的增加,減是指農村建設用地指標的減少(主要是深度貧困地區),增減要掛鉤,從以宅基地為主的村莊占地中騰出土地復墾,將這種“耕地的增加”作為指標賣給建設用地緊缺的城里,城里購買了多少指標,就可以增加利用多少耕地,將這指標一增一減進行跨區域掛鉤。
全域土地綜合整治?
全域綜合土地整治是在一定區域內,按照土地利用總體規劃確定的目標和用途,以土地整理、復墾、開發和城鄉建設用地增減掛鉤為平臺,推動田、水、路、林、村綜合整治,改善農村生產、生活條件和生態環境,促進農業規模經營、人口集中居住、產業聚集發展,推進城鄉一體化進程的一項系統工程。是以鄉鎮為基本實施單元,整體開展農用地、建設用地整理和鄉村生態保護修復等,對限制、利用低效、生態退化及環境破壞的區域實施國土空間綜合治理的活動。
(一)全域土地綜合整治重點任務
1.農用地整理。統籌推進低效林草地和園地整理、農田基礎設施建設、現有耕地提質改造等,傳承傳統農耕文化,增加耕地數量,提高耕地質量,改善農田生態。
2. 建設用地整理。統籌農民住宅建設、產業發展、公共服務,基礎設施等各類建設用地,有序開展農村宅基地、工礦廢棄地以及其他低效閑置建設用地整理,優化農村建設用地布局結構,提升農村建設用地使用效益和集約化水平,支持農村新產業新業態融合發展用地。
3. 鄉村生態保護修復。《自然資源部關于開展全域土地綜合整治試點工作的通知》首次在土地綜合整治任務中提出了“鄉村生態修復”,要將土地綜合整治與生態保護修復相結合,形成新的功能。按照山水林田湖草整體保護、系統修復、綜合治理的要求,結合農村人居環境整治,優化調整生態用地布局,保護和恢復鄉村生態功能,維護生物多樣性,提高防御自然災害能力,保持鄉村自然景觀。
(二)全域土地綜合整治與村莊規劃如何銜接
需要開展全域土地綜合整治的,必須編制村莊規劃,兩者要實行充分銜接,不能搞“兩張皮”。
1.在編制鄉鎮國土空間規劃時,明確全域土地綜合整治的目標任務、整治區域、主要內容、空間布局等。按照宜農則農、宜建則建、宜留則留、宜整則整的原則,整治區域可以是鄉鎮的全部或者部分村莊,該整的整,不用整的不整。
2. 要將各項整治任務納入村莊規劃。由鄉鎮政府組織編制整治區域內的村莊規劃,將整治任務、指標和布局要求落實到具體地塊,并明確組織管理、實施時序、項目安排、資金估算和投資來源等。
3. 要突出耕地保護。通過全域土地綜合整治,確保整治區域內耕地質量有提升、新增耕地面積原則上不少于原有耕地面積的5%。
(三)支持政策
1.強化耕地保護,允許合理調整永久基本農田。
(1)涉及永久基本農田調整的,必須確保整治區域內新增永久基本農田面積原則上不少于調整面積的5%。整治區域完成整治任務并通過驗收后,更新完善永久基本農田數據庫。
(2)對整治區域內涉及永久基本農田調整的,要按照數量有增加、質量有提升、布局集中連片、總體保持穩定的原則,統籌“三線”劃定,編制整治區域永久基本農田調整方案,由省級自然資源主管部門會同農業農村主管部門審核同意后,納入村莊規劃予以實施。
2. 盤活鄉村存量建設用地,增添鄉村發展活力。
(1)增強鄉村用地保障力度,通過全域土地綜合整治騰退的建設用地,在保障項目區內農民安置、農村基礎設施建設、公益事業等用地的前提下,重點用于農村一二三產業融合發展,促進產業振興,增強鄉村自我造血功能。
(2)顯化農村土地資產價值,允許節余的建設用地指標,按照城鄉建設用地增減掛鉤政策使用,并將流轉范圍從縣域擴大到省域,促進土地要素科學配置、合理流動,為鄉村振興提供強有力資金支持。
(四)全域土地綜合整治負面清單
· 嚴格控制未利用地開墾
· 禁止違背農民意愿搞大拆大建
· 禁止破壞生態環境砍樹挖山填湖
· 嚴格保護具有歷史文化價值的建筑
· 禁止破壞鄉村風貌和歷史文脈
· 禁止占用耕地搞人造景觀
紅線圖
紅線圖是規劃局確定的項目建筑總平面圖,或城市規范管理部門正式確定的項目建筑的總用地面積的示意圖,其中紅線是用來表示建筑物的邊界外沿界限,即實際可使用土地的邊界圖。
建筑紅線一般為建筑物的占地界限,用實紅線表示,二層以上有陽臺用虛紅線表示,表示底層不占用地。也稱“建筑控制線”,指城市規劃管理中,控制城市道路兩側沿街建筑物或構筑物(如外墻、臺階等)靠臨街面的界線。任何臨街建筑物或構筑物不得超過建筑紅線。
*國土空間規劃、土地總規、控規、修規、概念性規劃及其關系(鏈接)
生地、毛地、凈地、熟地?
一般而言,生地、熟地重點著眼于建設;而毛地、凈地更多著眼于出讓。
生地:生地是指國土局尚未出讓、拍賣、劃撥土地使用權的土地。
毛地:毛地是指在城市舊區范圍內,尚未經過拆遷安置補償等土地開發過程、不具備基本建設條件的土地。
凈地:凈地是指已經完成拆除,地面平整,并且不存在未被拆除的建筑物、構筑物等其他設施的土地。
與其相對的是毛地,毛地指地上存在需要被拆除的建筑物、構筑物等其他設施的土地。從物質的角度來講,凈地是指完成基礎設施配套,場地內達到開工條件的土地;從權屬的角度看,凈地是指沒有設定他項權利,土地占有、使用、收益、處分等權利不受限制的土地
熟地:熟地主要是指經過征地、拆遷和市政基礎設施投入,可直接用于建設的土地。
宗地
宗地是地籍的最小單元,是指以權屬界線組成的封閉地塊,是地球表面一塊有確定邊界、有確定權屬的土地,其面積不包括公用的道路、公共綠地、大型市政及公共設施用地等。以宗地為基本單位統一編號,叫宗地號,又稱地號,其有四層含義,稱為:區、帶、片、宗,從大范圍逐級體現其所在的地理位置。如:B107—24這個地號表示福田區第1帶07片第24宗地。
宗地是被權屬界址線所封閉的地塊。通常,一宗地是一個權利人所擁有或使用的一個地塊。一個權利人擁有或使用不相聯的幾個地塊時,則每一地塊應分別劃分宗地。當一個地塊為兩個以上權利人擁有或使用,而在實地又無法劃分他們之間的界線,這種地塊稱為共用宗。
當一個權利人擁有或使用的地塊跨越土地登記機關所轄的范圍,即一個地塊分屬兩個以上土地登記機關管轄時,應按行政轄區界線分別劃宗。
邊角地、夾心地、插花地?
邊角地:邊角地是指在城市規劃區或者村莊建設規劃區內難以單獨出具規劃條件、被"三舊"改造范圍地塊與建設規劃邊沿或者線性工程控制用地范圍邊沿分隔(割)、面積小于3畝的地塊。
夾心地:夾心地是指在城市規劃區或者村莊建設規劃區內難以單獨出具規劃條件、被"三舊"改造范圍地塊包圍或者夾雜于其中、面積小于3畝的地塊。
插花地:插花地是指在城市規劃區或者村莊建設規劃區內難以單獨出具規劃條件、與"三舊"改造范圍地塊形成交互楔入狀態、面積小于3畝的地塊。
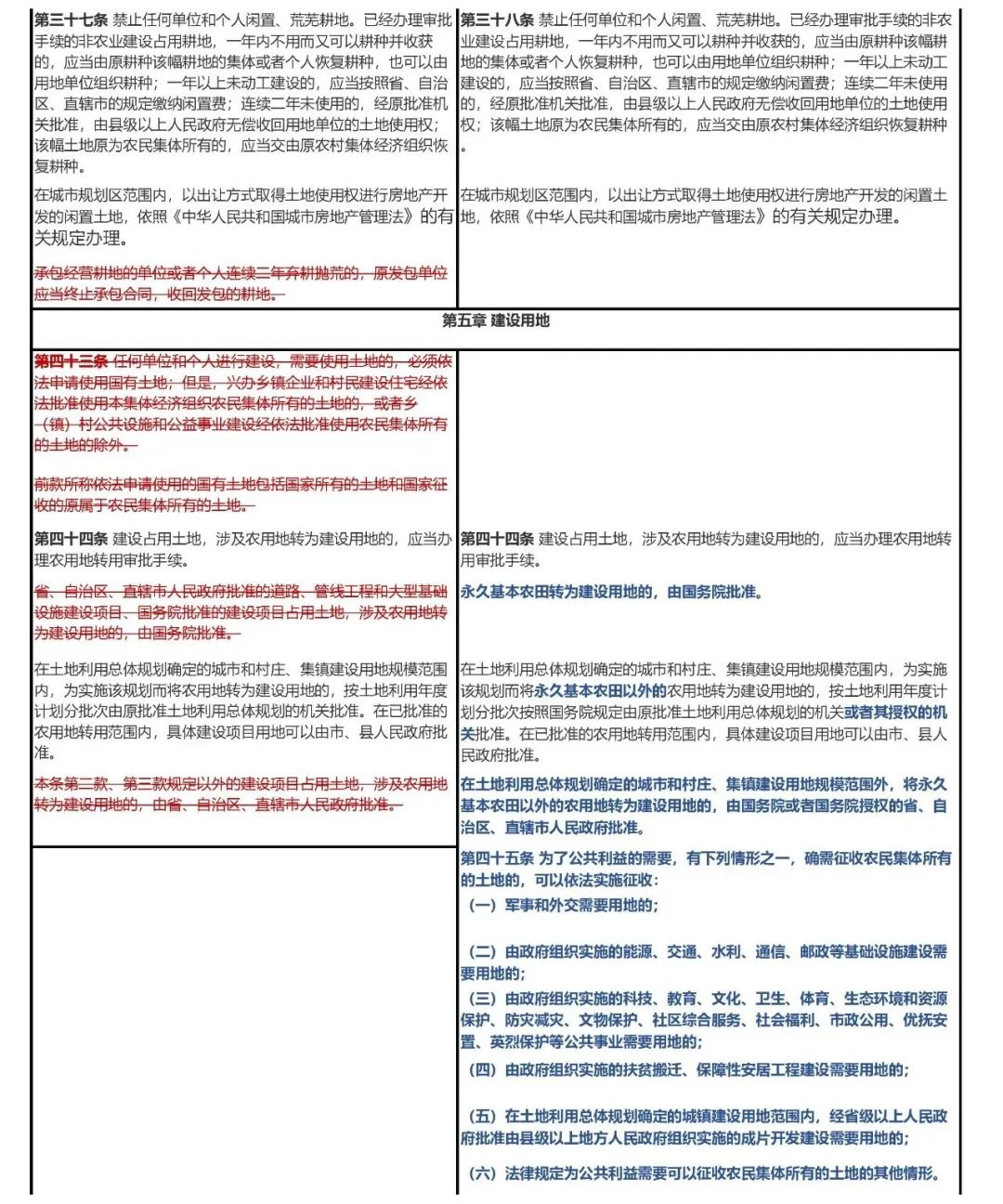
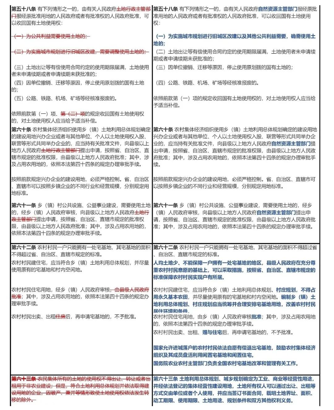
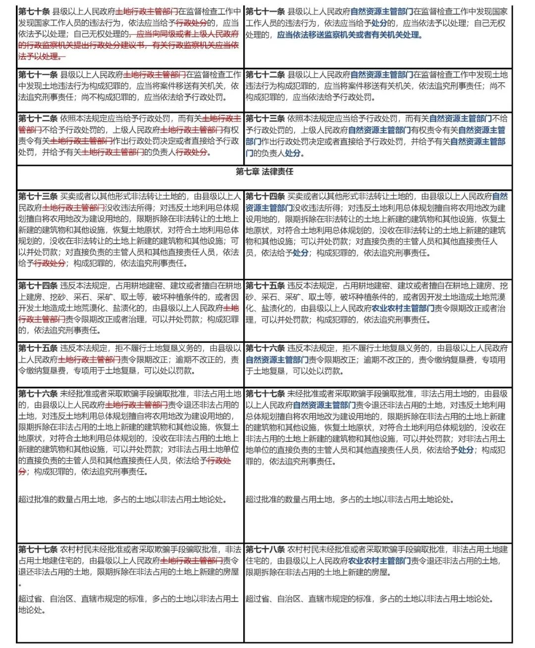
新舊《土地管理法對比》












